This article is Part 10 of a 10-part series exploring the Kodi multi-media player's music file scanning and metadata scraping processes via logic flow diagrams.
Searching for general information on managing your Kodi music library and serving content? See the official Kodi Wiki.
Scrape Album Metadata
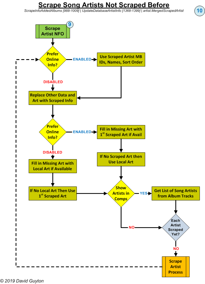
In Phase 9, missing album artist metadata was scraped. Phase 10 completes the music scanning process by scraping any song artists that were not already scraped during the album artist processing phases.

The bracketed numbers just below the diagram title are line numbers in Kodi's music scanning code (MusicInfoScanner.cpp) found at https://github.com/xbmc/xbmc/blob/Leia/xbmc/music/infoscanner/MusicInfoScanner.cpp