Music

Kodi Music Processing Phase 7: Album NFO Files

This article is Part 7 of a 10-part series exploring the Kodi multi-media player's music file scanning and metadata scraping processes via logic flow diagrams.

Searching for general information on managing your Kodi music library and serving content? See the official Kodi Wiki.

Album Artist Artwork Processing

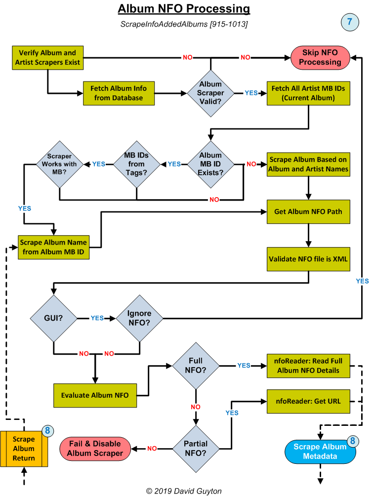
In Phase 6, album artist artwork was cleaned up and multi-disc album artwork was normalized. Phase 7 validates and scrapes album NFO files. Note at times Phase 8 feeds back into Phase 7.

Kodi Music Scan/Scrape Process Phase 7: Album NFO Processing

The bracketed numbers just below the diagram title are line numbers in Kodi's music scanning code (MusicInfoScanner.cpp) found at https://github.com/xbmc/xbmc/blob/Leia/xbmc/music/infoscanner/MusicInfoScanner.cpp

Next up is Phase 8: Scrape Album Metadata