Music

Kodi Music Processing Phase 8: Scrape Album Metadata

This article is Part 8 of a 10-part series exploring the Kodi multi-media player's music file scanning and metadata scraping processes via logic flow diagrams.

Searching for general information on managing your Kodi music library and serving content? See the official Kodi Wiki.

Scrape Album Metadata

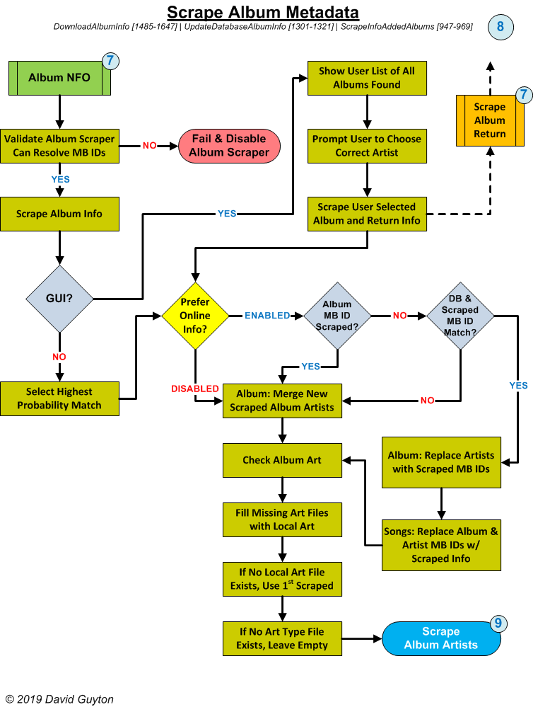
In Phase 7, album NFO files were validated and scraped. Phase 8 scrapes any missing album metadata.

Kodi Music Scan/Scrape Process Phase 8: Scrape Album Metadata

The bracketed numbers just below the diagram title are line numbers in Kodi's music scanning code (MusicInfoScanner.cpp) found at https://github.com/xbmc/xbmc/blob/Leia/xbmc/music/infoscanner/MusicInfoScanner.cpp

Next up is Phase 9: Scrape New Album Artists